The Shanghai Fire Rescue Team recruited 690 firefighters for the society. The registration conditions are ...
Author:Shanghai Minhang Time:2022.07.31

According to the Shanghai Fire Rescue Corps, the Shanghai National Comprehensive Fire Rescue Team plans to recruit 690 firefighters for the society, of which 390 are recruited in Shanghai, including 160 graduates of colleges and universities, 90 retired soldiers, and 140 youths in society. Essence Interested parties can log in to the national comprehensive fire rescue team firefighter recruitment platform (http://xfyzl.119.gov.cn) from now until 18:00 on August 29. For details
01 Recruitment Plan
Shanghai National Comprehensive Fire Rescue Team plans to recruit 690 firefighters for the society (390 recruits in Shanghai). See the specific recruitment plan:
02 Recruitment conditions and scope
(1) Male citizens of the People's Republic of China with a Shanghai residence permit in Shanghai or holding the "Shanghai Residence Permit";
(2) Comply with the constitution and laws, support the leadership and socialist system of the Communist Party of China;
(3) Volunteer join the national comprehensive fire rescue team;
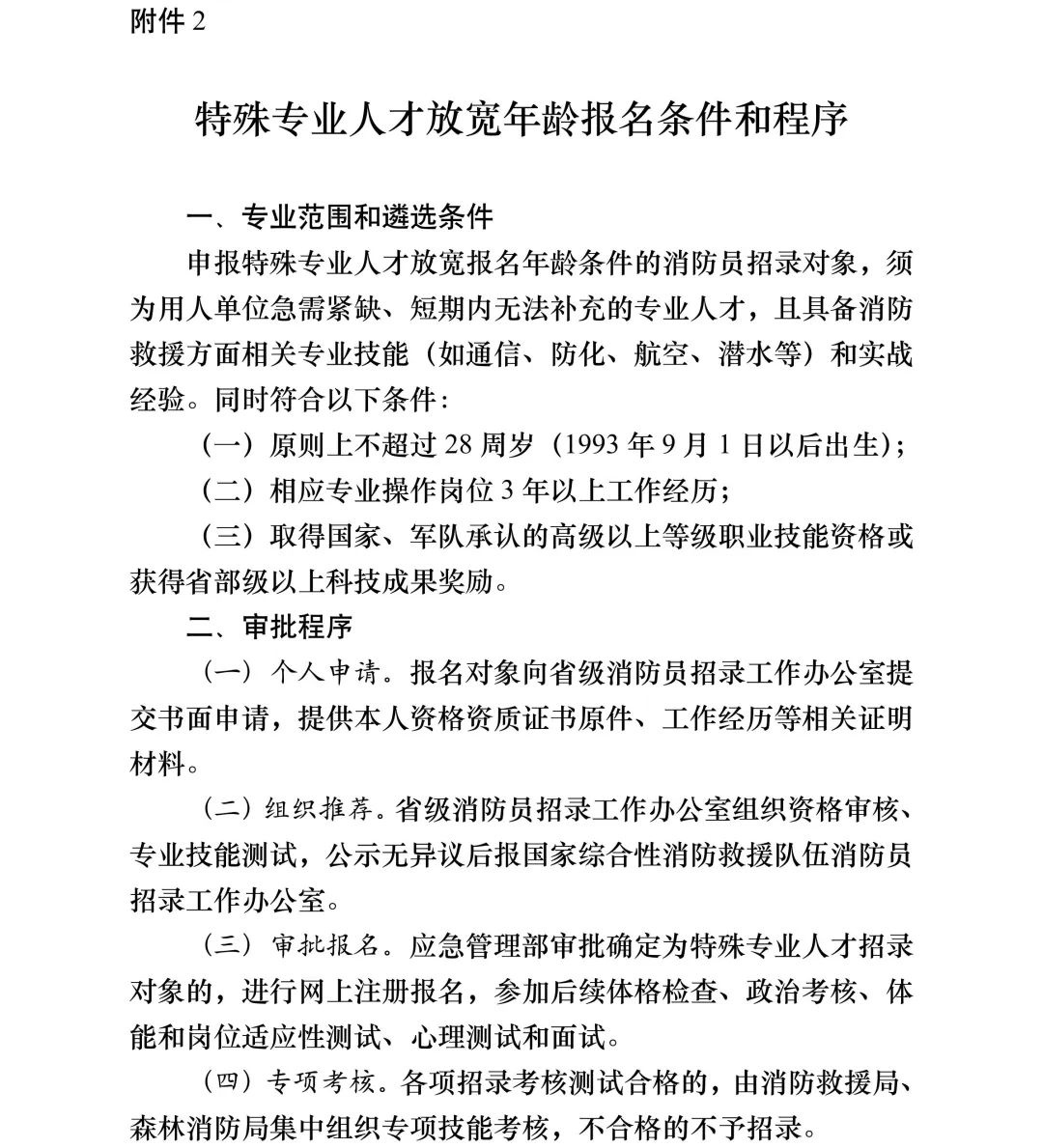
(4) Age is over 18 years old, under 22 years old, and birth is from September 1, 1999 to August 31, 2004. The college degree or above, the retired soldiers of the PLA and the Armed Police Force, and the government full -time firefighters and the government's full -time forestry firefighters with more than 2 years of fire extinguishing rescue experience. The age can be relaxed to 24 years old (born on September 1, 1997) Essence Special professionals that are urgently needed for fire rescue work can be further relaxed after the approval of the emergency management department. In principle, it does not exceed 28 years of age (born after September 1, 1993);
(5) The cultural level of high school or above;
(6) physical and mental health;
(7) Has a good line;
(8) Other conditions stipulated in laws and regulations.
Fresh graduates of colleges and universities must participate in the unified examination of enrollment in ordinary colleges and universities (including graduate training units) across the country, and obtain a full -time college degree or above and corresponding degrees fresh graduates in 2022. The national unified enrollment in 2020 and 2021 The graduates of ordinary colleges and universities have not implemented the work unit when they leave the school and during the career selection period (the national regulations are two years). Graduates from the employment authorities at all levels (graduate employment guidance service centers), talent exchange service agencies at all levels, and public employment service institutions at all levels can be treated according to the fresh graduates of colleges.
Retired soldiers must be retired for the PLA or the Armed Police Force (including the national comprehensive fire rescue team with a firefighter), mainly for the retired compulsory soldiers of the combat forces.
A full -time government firefighter and government forestry fluttering players who are relaxed to 24 years old must work at the grass -roots front -line fire extinguishing rescue positions (according to grassroots stations and team fighting team members). Essence

03 Online registration and qualification review
(1) Registration online. The recruitment object can be logged in to the national comprehensive fire rescue team firefighter recruitment platform (http://xfyzl.119.gov.cn) before 23:00 on July 29, 2022, and inquire and browse browse Recruitment information, register to enter the firefighter recruitment online registration system. Registration consultation phone: 021-28955178 (9:00 to 11:30 am, 14:00 pm to 17:30).
According to my identity category, the recruitment object corresponds to the type of personnel type (fresh graduates, retired soldiers or social youths), fill in personal information for account registration and real -name certification. The recruitment target of retired soldiers must not conceal their service experience to choose "fresh graduates of colleges and universities" or "social youth" registration.
The recruitment object enters the corresponding registration channel with the registration account and password. According to the system prompts, enter the application intention, adjust the volunteer, academic experience, commendation and reward, and upload pictures of certificates, residence permits, veterans and other pictures. The registration certificate includes my recent 1 -inch crown -free frontal color photo (must be blue or white background, 295 × 413 pixels, JPG or JPEG format) and ID card photos (horizontal shooting ID card positive, negative, ID card must be in the middle of the central center Location, do not leave the border to ensure clear, JPG or JPEG format), the photo photos must be uploaded after passing the system tool verification. Recruitment objects with a full -time university degree or above must fill in the majors and professional code of the academic and or above (you can inquire in the notice board in the firefighter recruitment platform). Affordable government firefighters and government -taught forestry firefighters who are younger to the age of 24 must submit proves that the actual work experience of fire rescue work issued by the personnel department of the higher authorities must be submitted to the personnel department of the higher authority. If you provide false registration information, the recruitment is eligible.
The recruitment object must print the admission ticket with the registered ID number and password. At the time of registration, the recruitment object can be registered in the province of the household registration or the provinces of residence in accordance with personal intent. If you have a household registration in Shanghai and register in the province of the household registration, you can register for the Shanghai Fire Rescue Team according to the recruitment plan. If you register in Shanghai, you can only apply for the Shanghai Fire Rescue Team or Forest Fire Team. There is a adjustment option for the registration intentions. If you choose to obey the adjustment, you can take the "cross -team" (volunteer in the province (city) fire rescue team and forest fire team in the province (city) according to personal intent. " Volunteers are selected in the selected teams nationwide) and "cross -provincial and cross -teams" (volunteers to adjust the two teams nationwide) options. The admission probability of obeying the regulatory personnel is higher. Those who apply for special professionals to relax their age registration shall send a written application and relevant certificate certificate to the relevant provincial recruitment office before August 8th (subject to the postmark time of the letter). Organize the review, publicize and submit to the emergency management department for approval and approval, and apply for online registration (see the figure below for standard conditions and processing procedures). Mailing address of Shanghai Recruitment Office Materials: Room 1405, No. 229, Zhongshan West Road, Mayor, Shanghai.
The recruitment targets can also go to the national comprehensive fire rescue teams, brigade, and fire rescue stations to receive publicity materials and fill in the registration information on the spot.

(2) Initial online trial. During the online registration period, the provincial firefighter recruits work office simultaneously conducted the preliminary review of the registration information of the recruitment object. In principle, the registration information was completed within 5 working days after submission. After the recruitment of the firefighters, the registration objects that were not unauthorized after the recruitment of the recruitment and the unauthorized review of the political assessment review were not passed.
Before the online preliminary examination, recruiting objects can modify the registration information or cancel the registration information by themselves.
After passing the online preliminary examination, the registration information shall not be modified in principle. If the recruitment object finds that the registration information or the type of registered personnel is wrong, it is necessary to modify it, and I must submit an application and explanation in the registration system. Register again after cancellation. If the registration information is incomplete or the type of registered personnel is not approved by mistake, the recruitment object shall modify the information on its own to submit or cancel the registration according to the prompts of the registration system. If the preliminary examination finds that the eligibility scope is not met, the recruitment object can submit a modification information application in the registration system, explain in detail the reasons for the modification, and report to the provincial firefighter recruitment office for review, the national comprehensive fire rescue team firefighters recruitment office approval office approval Later, the information was revised for the review or cancellation of the registration. The application information application is limited to only once. The recruitment object must be declared before August 24th, and will not be accepted from 00:00 on August 25.
(3) On -site review. According to the results of the preliminary examination of the online review, according to the requirements of the relevant provincial recruitment office notice, I bring my ID card (residence permit), hukou book, graduation certificate (degree certificate), retirement certificate, personal credit report, and awarded award, etc. The original and photocopy of the certificate certificate participated in the on -site review. Government -wide government firefighters and government full -time forestry fluttering players who are relaxed to the age of 24 must provide a certificate of fire rescue work experience and labor contracts for more than 2 years of fire rescue work. Through the review, we must carefully read the "National Comprehensive Fire Rescue Team 2022 Firefighters Recruitment Inspection Book" (Annex 3), and signed and confirmed in the "National Comprehensive Fire Rescue Team Firefighters Recruitment Registration Form". If you refuse to sign, the qualification for registration is canceled.
If the registration information is incomplete or does not meet the scope of the recruitment conditions, it will not pass.
04 physical examination and assessment test
Pass the recruitment objects of qualification review, and participate in the subsequent recruitment assessment with your ID card and admission ticket. Evaluation items include physical examination, political assessment, physical fitness testing and job adaptability testing, psychological testing and interviews. Specific arrangements such as the order, time, and place of assessment projects in various places shall be released by relevant provincial recruitment office.
(1) Physical examination. It is carried out at a comprehensive hospital at the designated city (district) or above. The standards are implemented by the army Lu Qin personnel in the "Standards for the Inspection of Citizens' Physical Physical Physical Examinations". If the recruitment object holds questions and applies for re -examination of the results of the physical examination, it can be re -examination with the consent of the provincial firefighter recruitment office. The items that affect the results of the inspection are not re -examination, and the conclusion of the preliminary inspection is the final conclusion. Based on the special requirements of the fire rescue occupation, if it is not suitable for the rating of disability and severe injury treatment records, it will not be recruited.
(2) Political assessment. Refer to the requirements of the political assessment of the recruitment.
(3) Physical energy testing and job adaptability test. According to the "National Comprehensive Fire Rescue Team, 2022 Firefighters Recruitment Records, Job Administration Test Projects and Standards" (see Annex 4). The effective score of a single item is 1 point to 15 points (not recruiting without effective results), with a total score of 40 points. The score of the job adaptive test must be above the "general" standard.
(4) Psychological test and interview. Psychological testing adopts a firefighter recruitment psychological survey system, and the system automatically judges "qualification" or "unqualified". The interview reference public institutions 'public recruiters' practices are implemented, and quantitative scores are implemented, with a full score of 100 points, and less than 60 points are "unqualified". There is a "unqualified" psychological test and interview results that will not be recruited. 05 publicity and hiring
(1) Publicity. According to the three types of recruitment objects of "social youth", "retired soldiers", "fresh graduates of colleges and universities" three types of recruitment objects, the total interview scores and direct recruitment, priority recruitment rules are ranked, respectively, comprehensive physical examination, political assessment, and job adaptability test test In the case, the list of personnel (to be supplemented) is determined according to the number of 130%of the number of recruitment plans. Before the recruitment object, he must sign a letter of commitment to the team and refuse to sign the cancellation of the promise.
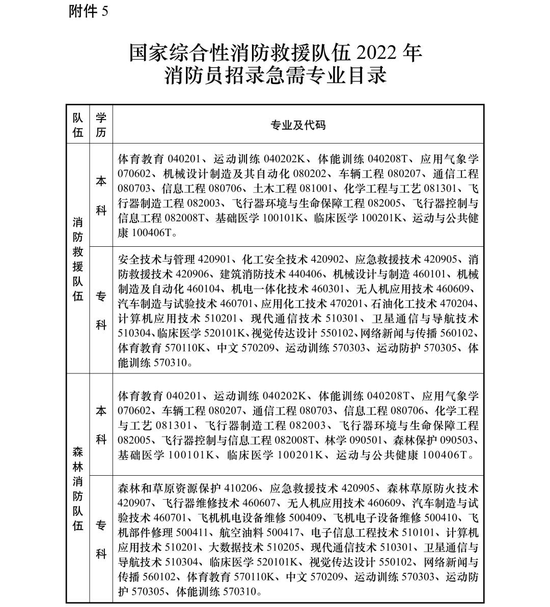
1. Direct employment rules: graduates who participate in the enrollment examination of ordinary colleges and universities (including graduate training units) across the country and graduate graduates who have obtained a bachelor's degree or above of all -time universities and corresponding degrees, and retirement soldiers and national comprehensives of their personal third -class merits and rewards. Sexual fire rescue teams to exit the firefighters with their personal third -class merit and above rewards, and recruit direct recruitment of qualified assessment. The priority is the level of academic qualifications, urgently needed professional (see attachment 5) In the planning indicators, they are hired from high to low (the same below) according to the ranking. Individual third -class merits and above rewards shall be implemented in accordance with the "Disciplinary Standards of the Chinese People's Liberation Army" or "Interim Regulations on the Interim Regulations of the Emergency Management System Reward".
2. Preferential recruitment rules: Full -time universities need to prioritize professional graduates. For those who have commended the Communist Party of China, those who have won "three good students" and "outstanding group members", and special professional talents who relax the age conditions of registration, they are preferred under the same conditions.
(2) Recruitment. According to the publicity, determine the list of hired personnel. If there is no problem or the problem does not affect the hiring, the recruitment procedures shall be handled in accordance with the prescribed procedures; those who have serious problems and have realities shall not be hired; there are serious problems in reflection, but it is difficult to verify for a while. Determine whether to be hired after conclusion.
(3) Admission training. The newly hired firefighters participated in one year of employment training. Within 3 months of admission training, organize political assessment review, physical examination re -examination, and psychological test re -test. Lumbar disc herniation, half -moon plate injury, ligament damage, and anumitis, etc., are included in the scope of physical examination and re -examination. If they are unqualified, they are canceled. If you have not reported it after the hire, or withdraw from the employment within 2 months, you can select the best recording from the publicity to the recipients. The review of the review of the re -examination of the re -inspection and re -test, clarify the rights and obligations of the two parties, and go through the filing formalities. If the assessment of the employment period is unqualified, or there are other cases that are not suitable for fire rescue work, it will be canceled.
If the new recruitment firefighters work for 5 years (including the training period), they shall not resign. If they leave the job without authorization, they shall not participate in the recruitment of firefighters again, and record the credit records of relevant personnel. If the non -proper reasons leave without authorization during the training period, you must refund the personal salary and pay the physical inspection of the re -inspection fee, and the training fee.
Recruiting the entire process of strictly implement the prevention and control measures of the local new crown pneumonia, which causes the recruitment procedures, time, place and other arrangements to adjust and change, please recruit objects to understand and cooperate.
06 Occupational Development and Guarantee
Fire rescue teams who have been approved for recruited and the firefighters who have passed the training period are qualified, in accordance with the "Regulations of the People's Republic of China Fire Rescue Rules", the corresponding fire rescue title is granted. Essence At the full period of work, according to personal ability quality, realistic performance, and post vacancies, it can be promoted step by step according to the prescribed proportion. The outstanding business of the firefighters is selected to the China Fire Rescue Academy for targeted training through separate enrollment, and after graduation, it will be appointed as a commander. Firefighters with a bachelor's degree or above with a full -time university can also be directly appointed as the commander through a special hiring cadre test.
The Shanghai Fire Rescue Team is in accordance with the principles of the initial fire staff's salary of not lower than the average salary level of Shanghai employees. Treatment policy. Participate in the pension insurance and basic medical insurance of the institutions and institutions in accordance with regulations, enjoy the treatment of casualties in state organs, and establish a casualties additional insurance system based on the characteristics of fire rescue work. During the 1 -year training period, treatment is implemented in accordance with the standard of preparation of fireworth (first gear).
The approved hired forest fire team firefighters, their in -service training, work station, related wages and benefits are subject to the actual arrangements of the Fujian Forest Corps.
The National Development Reform Commission, the Ministry of Education, the Ministry of Finance, the Ministry of Human Resources and Social Security, the Ministry of Transport, the Ministry of Transport, and the Ministry of Retired Military Affairs jointly issued the "Notice on Doing a Good (Emergency [2019] No. 84), "Notice on Protecting the National Comprehensive Fire Rescue Team Personnel Traffic Tourism Related Promotion Equipment" (Traffic Regulations [2019] No. 4), and the General Office of the Shanghai Municipal Committee of the Communist Party of China, the Shanghai Municipal People's Government The "Opinions on Strengthening the Professional Guarantee of the Shanghai Fire Rescue Team" (Shanghai Party Office [2020] No. 31) and other documents issued by the General Office all clarified the national comprehensive fire rescue team personnel in the casualties, exiting and resettlement, employment and entrepreneurship, and entrepreneurship, employment and entrepreneurship, and entrepreneurship, employment and entrepreneurship, and entrepreneurship, and entrepreneurship, and entrepreneurship, and entrepreneurship, and entrepreneurship, and entrepreneurship, and entrepreneurship, and entrepreneurship, and entrepreneurship, and entrepreneurship, and entrepreneurship. Children can enjoy special treatment policies on schooling, housing medical care, transportation travel, visiting and visiting. Firefighters implemented the full exit mechanism. It is not suitable to continue to engage in fire rescue work and approve the approval of the organization for other reasons. Among them, the work is less than 12 years old, and the exit needs to be arranged in accordance with regulations; the government arranged by the government for more than 12 years and is not fully retired. According to my wishes, you can also choose to receive subsidies and employment; reaches the arrangement of retirement conditions.
07 discipline and supervision
Firefighters recruits information disclosure, process disclosure, and disclosure, and actively accept social supervision. The recruitment does not charge any fees, does not specify the test counseling, does not hold or entrusts any institution to hold an examination counseling training course. The whole process is strictly forbidden to charge any fees in the name of the intermediary. Shanghai Recruitment Work Office Report Tel: 021-54667287 (working days from 9:00 am to 11:00 am, 14:00 pm to 17:00).
appendix:
1. Shanghai National Comprehensive Fire Rescue Team 2022 Firefighters Recruitment Plan
2. Special professional talents relaxing age registration conditions and procedures
3. National comprehensive fire rescue team 2022 Firefighters recruiting informed letters
4. National Comprehensive Fire Rescue Team 2022 Firefighters Recruitment Records, Job Adoving Test Projects and Standards
5. National comprehensive fire rescue team 2022 Firefighters recruiting urgently needed professional catalogs
Text: Published in Shanghai
Edit: Liang Xing



- END -
The rainwater is online, the local heavy rain is accompanied by strong convection weather, pay attention to prevention!
Affected by weak cold air and rainfallToday, the northern part of Henan Province h...
Baoji: Training for free summer vacations for summer vacation and priceless joy. "Summer"
(Baoji News Network Luo Jun) In the hot summer, it is a good time for swimming exe...