"Plum Blossom" has been strengthened as a strong typhoon!How does it affect Hangzhou weather?
Author:Beautiful West Lake Time:2022.09.11

Yesterday is the Mid -Autumn Festival
This year's Mid -Autumn Festival is more special
Because this year is "Fifteen Moon Fifteenth Fifteen Circles"
A round of Mingyue last night
Do you shoot it?

Today is the second day of the Mid -Autumn Festival holiday
The sun is still very sufficient
Everyone has to grasp it
Because from tomorrow
Affected by "Plum Blossom"
Such a good weather may come to an end
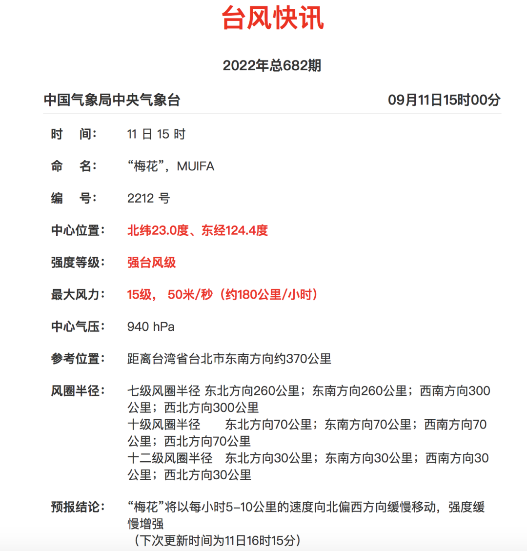
"Plum Blossom" has been strengthened today as a strong typhoon
It is possible to land in Zhejiang

The Central Meteorological Observatory issued a typhoon blue warning at 6 o'clock on September 11. Typhoon "Plum Blossom" No. 12 this year was strengthened to a strong typhoon this morning. It is expected that "plum blossoms" will move northwest at a speed of 5-10 kilometers per hour, and the intensity will gradually increase.

On the evening of September 12, the intensity began to weaken slowly, and continued to move northwest. After passing through the Ryukyu Islands, it entered the southern sea surface of the East China Sea. It gradually approached the coast of the eastern part of Zhejiang.

Even if "plum blossoms" will not land on the coast of East China in the future, it is expected to be west than the path of the previous typhoon "Xuan Lannuo". Although the intensity of "plum blossoms" is not as good as "Xuan Lannuo", it is closer to Zhejiang and Shanghai. The coast and the influence of cold air are expected to have the impact of "plum blossoms" on the wind and rain of Jiangsu, Zhejiang and Shanghai.
From tomorrow
There will be rain in Hangzhou the next week
Although "plum blossoms" have no significant impact on Hangzhou during the Mid -Autumn Festival holiday. But starting tomorrow (12th), there will be more showers in the east and counties. On 13-15, Hangzhou will be affected by the circulation of the "plum blossom" typhoon, and the wind and rain will increase.
Regardless of the ultimate path of "plum blossoms", after the Mid -Autumn Festival holiday, it will have a great impact on the weather in Hangzhou.

According to the current weather forecast, from tomorrow, Hangzhou will basically rain every week in the next week, and everyone must prepare in advance.
Edit 丨 Fang Ziying
Source 丨 Hangzhou Daily, Hangzhou Weather Bureau Hangzhou Daily
- END -
2022 Psychological disabilities The employment of employment and rich projects officially launched
On the morning of July 18th, the Ready Go mental disorder professional training ca...
[In -depth implementation of the Beijing -Tianjin -Hebei Coordinated Development Strategy] Langfang Beisan County integrates the integrated traffic integrated traffic in Beijing's urban sub -center before speeding up
Recently, the reporter learned from Beisan County, Langfang City that Beisan Count...